网站支持IPV6

信息公开

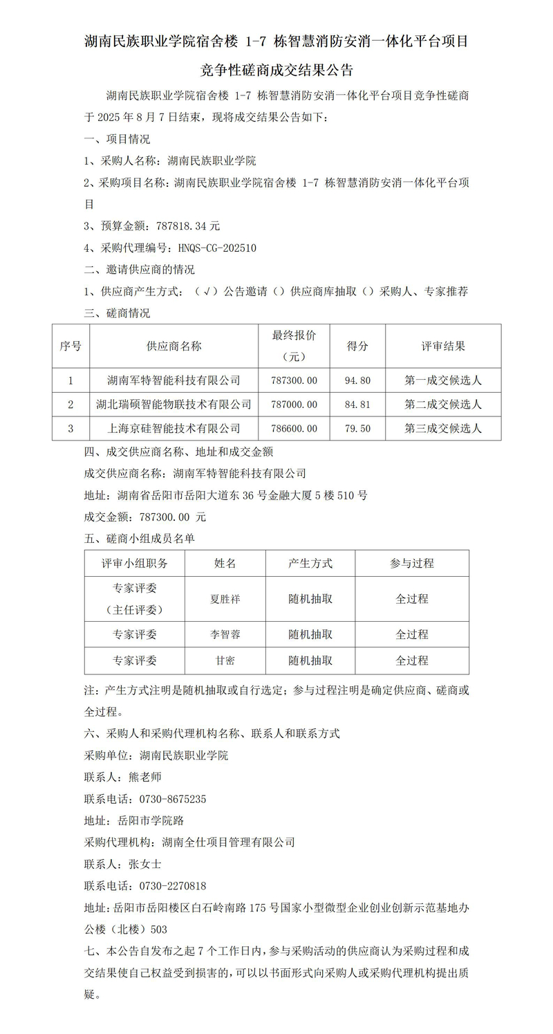
湖南民族职业学院宿舍楼 1-7 栋智慧消防安消一体化平台项目竞争性磋商成交结果公告

作者:admin 发布时间:2025-08-08 16:19:21

成交结果公告内容_01.jpg